College of Science Library
  • Home
  • About
  • Services
  • Research Tools
  • Collections
  • Help
  • News
  • Contact
Select Page

About Us

  •  Home
  • /
  • About Us
  • /
  • Organizational Chart

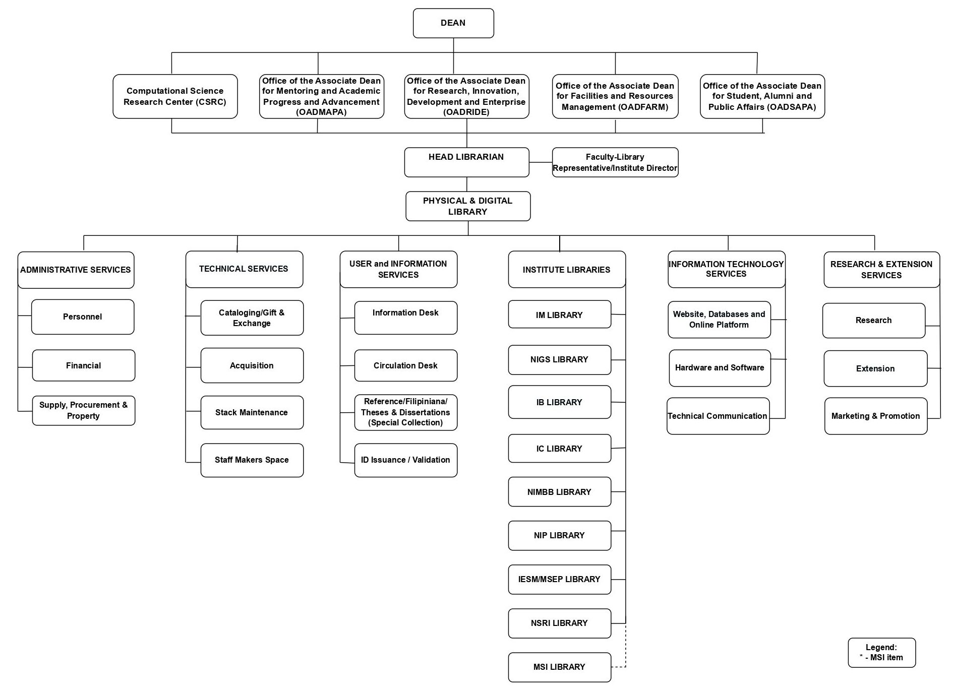
Organizational Chart

Institute Libraries



Address

College of Science Library, Velasquez St., National Science Complex, UP Campus, Diliman 1101, Quezon City



Email Address

cslib@science.upd.edu.ph



Contact nos.

8981-8500 local 3808
8981-8698

  • Follow
  • Follow
  • Follow
  • Follow
  • Follow


CS Libraries

  • Home
  • About Us3
    • History
    • Vision and Mission
    • Goals and Objectives
    • Organization Structure
    • Library Staff
  • Spaces3
    • Information Desk
    • Study Nook
    • Readers Area
    • Internet/Computer Section
    • Technical Section
    • Research and Extension Services Section
    • Institute Libraries
    • IT Section
    • Administrative Services
  • Instruction3
    • Collection3
      • eDatabases
      • eBooks
      • Theses and Dissertations
      • Filipiniana
      • New Acquisition
    • Services3
      • Ask-a-Librarian
      • Current Awareness Services
      • Document Delivery
      • Request for Purchase of Resource Materials
      • Lending of Library Books
      • Interlibrary Loan (ILL)
      • Settlement of Accountabilities
      • Library Orientation and Tour Visit
  • Research3
    • Citations and h-index
    • Scholarly Publications
    • Research Data Services3
      • Bibliometrics Certification
      • Plagiarism Checking and Certification
      • Journal Checking and Verification
      • Research Guide
    • Scholarship Index
  • Extension
  • Guidelines
  • FAQs
  • Contact Us
  • CSLIB InfoSkills (MOOC)
  • CSLIB Citizens Charter
  • Client Satisfaction Measurement (CSM) Survey
  • Evacuation Map

COLLEGE OF SCIENCE

  • Institute of Biology3
    • Animal Development Biology Laboratory (AnDev)
    • Biodiversity Research Laboratory (BRL)
    • DNA Barcoding Laboratory (DBL)
    • Forest Ecology, Systematics and Taxonomy Laboratory (ForEST)
    • Functional Bioactivity Screening Laboratory
    • Fungal Laboratory
    • Integrative Research Laboratory (IRL)
    • Mammalian Cell Culture Laboratory (MCCL)
    • Microbial Ecology of Terrestrial and Aquatic Systems Laboratory (METAS LAB)
    • Microbiology Laboratory
    • Molecular Ecology and Systematics Laboratory (MESLab)
    • Molecular Population Genetics Laboratory (MPGL)
    • Pathogen-Host-Environment Interactions Research Laboratory (PHEIRL)
    • Plant Molecular Biology and Genetics Laboratory (PMBGL)
    • Plant Physiology Research Laboratory
    • Public Health Biology and Innovations Laboratory
    • Regenerative Biology Research Laboratory (Regen Lab)
    • Terrestrial Research in Ecology and Evolution Laboratory (TREE Lab)
    • Wetland and Linked Aquatic-Terrestrial Ecosystems Research Laboratory (WATER Lab)
  • Institute of Chemistry3
    • Analytical Services Laboratory (ASL)
    • Liquid Chromatography-Mass Spectrometry (LC-MS) Facility
    • Nuclear Magnetic Resonance Facility (NMR)
    • Terrestrial Natural Products Laboratory (TNPL)
  • Institute of Environmental Science and Meteorology3
    • Aquatic Ecology Laboratory
    • Atmospheric Physics Laboratory
    • Biogeography, Environment, Evolution and Climate Laboratory
    • Climate and High-Impact Weather (CHI) Laboratory
    • Earth Systems Modelling, Analysis, and Projections (EarthSMAP)
    • Environmental Hydrology Laboratory (E-Hydro Lab)
    • Environmental Pollution Studies Laboratory (EPSL)
    • GeoSpatial Techniques for Observation and Research in Meteorology (GeoSTORM
    • Marine Mammal Research & Conservation Laboratory (MMRCL)
    • Observatory for the Conservation of Ecosystems and Nature-Based Solutions (OCEANS)
    • Predictions for the Environment and Applications of Remote Sensing (PEARS Lab)
    • Terrestrial Ecosystems Ecology and Biodiversity Research Laboratory (TerraLab)
  • Institute of Mathematics3
    • Computer Research Laboratory (for students and faculty only)
  • Materials Science and Engineering Program3
    • Arc discharge melting facility
    • Crystal growth facility
    • High and ultra-high vacuum facility
    • Photolithographic facility
    • Thermal and electron beam evaporation facility
  • Marine Science Institute3
    • Algal Ecophysiology Laboratory
    • Biological Oceanography and Modelling of Ecosystem Laboratory
    • Chemical Oceanography Laboratory
    • Coastal Resources and Environmental Sustainability in the Tropics Laboratory
    • Coral Reef Ecology Laboratory
    • Genetics and Resources Information Laboratory
    • Inorganic Biogeochemistry and Biotechnology Laboratory
    • Interactions of Marine Bionts, and Benthic Ecology Laboratory
    • Marine Biodiversity and Evolution Laboratory
    • Marine Ecology and Conservation Laboratory
    • Marine Genomics and Molecular Genetics Laboratory
    • Marine Invertebrate Ecology Laboratory
    • Marine Molecular Biology Laboratory
    • Marine Molecular Ecology and Evolution Laboratory
    • Marine Pharmacognosy Laboratory
    • Marine Phycology Laboratory
    • Microbial Oceanography Laboratory
    • Ocean Color and Coastal Oceanography Laboratory
    • Organic and Stable Isotope Geochemistry Laboratory
    • Physical Oceanography Laboratory
    • Physical Oceanography Observation Laboratory
    • Protein Biochemistry and Biotechnology Laboratory
  • National Institute of Geological Sciences3
    • Earth Materials Science (EMS) Laboratory
    • Earthquake Geodesy and Geology (EGG)
    • Earth Resources Laboratory (ERL)
    • Engineering Geology Laboratory (EGL)
    • Environment Monitoring Laboratory (EML)
    • Geomorphology and Active Tectonics Research (GEAR) Laboratory
    • Geonics Laboratory
    • Nannoworks Laboratory
    • Rushurgent Working Group (RWG)
    • Structural Geology Tectonics (SGT)
    • Volcano Tectonics Laboratory (VTec)
  • National Institute of Molecular Biology and Biotechnology3
    • Disease Molecular Biology and Epigenetics Laboratory (DMBEL)
    • Evolutionary Genomics and Systems Biology Laboratory (EGSBL)
    • Functional Genomics Laboratory (FGL)
    • Laboratory of Molecular and Cell Biology (LMCB)
    • Molecular Endocrinology Laboratory
    • Molecular Toxicology Research Laboratory
    • Nanobiology Laboratory
    • Plant Integrative Genomics and Genetics Laboratory
    • Protein Structure and Immunology Laboratory (Immuno)
    • Protein Structure and Immunology Laboratory (Protein Struct)
    • Synthetic Microbiology Laboratory
  • National Institute of Physics3
    • Condensed Matter Physics Laboratory
    • Gravity, Astronomy, Nuclear and Particle Physics Group (GANAP)
    • Instrumentation Physics Laboratory (IPL)
    • Photonics Research Laboratory (PRL)
    • Structure and Dynamics Group (SanD)
    • Theoretical Physics Group
  • Natural Sciences Research Institute3
    • Biological Research Services Laboratory (BRSL)
    • DNA Analysis Laboratory (DAL)
    • Microbiological Research and Services Laboratory (MRSL)
    • Research and Analytical Services Laboratory (RASL)
  • Computational Science Research Center

UNIVERSITY

  • University of the Philippines System
  • University of the Philippines Diliman
  • College of Science

OTHER RELATED LINKS

  • UPB University Library
  • UPC University Library
  • UPD University Library
  • UPLB University Library
  • UPM University Library
  • UPMin University Library
  • UPOU University Library
  • UPT College Library
  • UPV University Library
  • National Library of the Philippines
  • National Archives of the Philippines

Funded by College of Science, University of the Philippines Diliman
Copyright © 2025 All Rights Reserved.

  • Home
  • About Us
    • History
    • Vision and Mission
    • Goals and Objectives
    • Organization Structure
    • Library Staff
  • Spaces
    • Information Desk
    • Study Nook
    • Readers Area
    • Internet/Computer Section
    • Technical Section
    • Research and Extension Services Section
    • Institute Libraries
    • IT Section
    • Administrative Services
  • Instruction
    • Collection
      • eDatabases
      • eBooks
      • Theses and Dissertations
      • Filipiniana
      • New Acquisition
    • Services
      • Ask-a-Librarian
      • Current Awareness Services
      • Document Delivery
      • Request for Purchase of Resource Materials
      • Lending of Library Books
      • Interlibrary Loan (ILL)
      • Settlement of Accountabilities
      • Library Orientation and Tour Visit
  • Research
    • Citations and h-index
    • Scholarly Publications
    • Research Data Services
      • Bibliometrics Certification
      • Plagiarism Checking and Certification
      • Journal Checking and Verification
      • Research Guide
    • Scholarship Index
  • Extension
  • Guidelines
  • FAQs
  • Contact Us
  • CSLIB InfoSkills (MOOC)
  • CSLIB Citizens Charter
  • Client Satisfaction Measurement (CSM) Survey
  • Evacuation Map